网站首页

产品展示

智慧泵房

一体化泵站

潜水排污泵

潜水轴混流泵

液压闸门节流井

环保设备

闸门设备

应急抢险设备样本

关于中蓝

公司简介

企业文化

荣誉资质

工程案例

新闻动态

企业新闻

行业资讯

联系我们

联系方式

在线留言

Product centre
产品中心
轻型高速潜水防洪泵
轻型高速潜水防洪泵
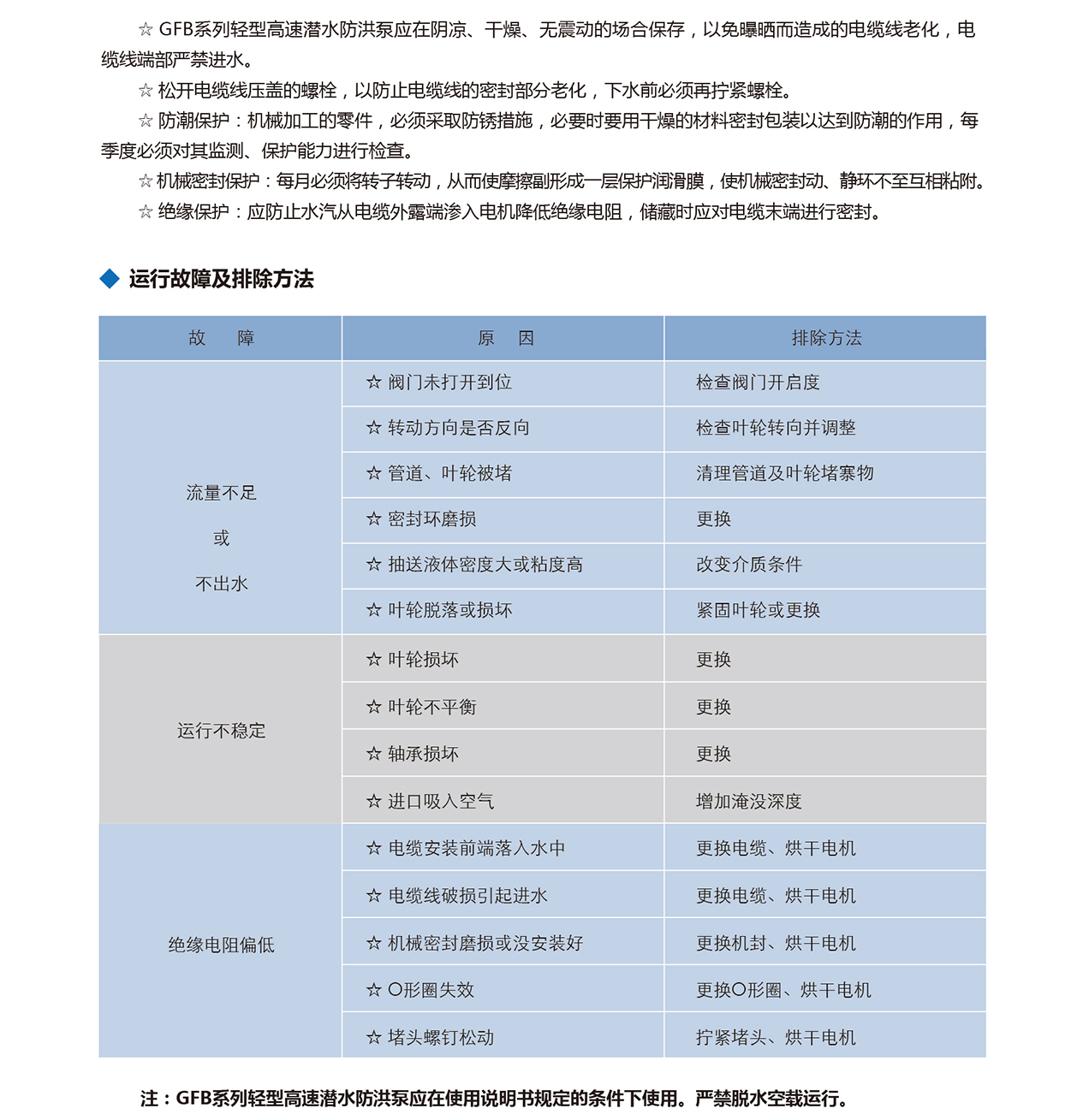
GFB系列轻型高速潜水防洪泵是在QF系列防洪抢险泵的基础上研制而成,该泵不仅能充分发挥防洪抢险泵机动灵活性,在水泵的移动性能上更是有了重大的突破,缩小了水泵的体积、减轻了水泵的重量依靠人力就能移动水泵至指定地点展开作业。该水泵在结构上更加紧凑,便于维修,可以潜入各种水环境中运行而不必担心堵塞。
产品详情

泰州市中蓝环保机械有限公司泰州市中蓝环保机械有限公司泰州市中蓝环保机械有限公司泰州市中蓝环保机械有限公司泰州市中蓝环保机械有限公司

服务热线
139-1442-4518
邮箱
13914424996@163.com
地址
江苏省泰兴市河失镇工业集聚区232省道西侧

Copyright © 2025 泰州市中蓝环保机械有限公司

苏ICP备2026002919号 网站建设:木之信息